İçeriğe Atla
Menüye Atla
Kurumsal
Tarihçe
Merkez Teşkilatı
Yönetim Kurulu
Yönetim Kurulu Başkanı ve Genel Müdür
Yönetim Kurulu Üyeleri
Melik DALOĞLU
Hasan DAVULCU
Ersin DİLBER
Çağlar KAYA
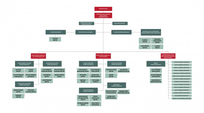
Organizasyon Şeması
Merkez Teşkilatı Organizasyon Şeması
Taşra Teşkilatı Organizasyon Şeması
Gündem
Duyurular
Bilgilendirme
Etik Komisyonu
Yayınlar
Misyon ve Vizyon
Stratejik Plan
Kombina Müdürleri
Personelden Haberler
Kurumsal Kimlik Kılavuzu
Mevzuat
Ana Statü
233 Sayılı KHK
399 Sayılı KHK
4857 Sayılı İş Kanunu
657 Sayılı Devlet Memurları Kanunu
KAYSİS (E - Kamu Bilgi Yönetim Sistemi)
Kombinalarımız
Adana Et Kombinası
Ağrı Et Kombinası
Bingöl Et Kombinası
Denizli Et Kombinası
Diyarbakır Et Kombinası
Erzincan Tavuk Kombinası
Erzurum Et Kombinası
İstanbul Et İşletme Müdürlüğü
Sakarya Et Kombinası
Sincan Et Kombinası
Sivas Et Kombinası
Trabzon Et Kombinası
Van Et Kombinası
Yozgat Et ve Süt Kombinası
Fiyatlarımız
Mağazalarımız
Adana Et Kombinası Müdürlüğü Satış Mağazası
Ağrı Et Kombinası Müdürlüğü Satış Mağazası
Ankara Ulus Satış Noktası
Ankara Lodumlu Satış Mağazası
Ankara Sincan Et Kombinası Müdürlüğü Satış Mağazası
Aydın İncirliova Satış Mağazası
Bingöl Et Kombinası Müdürlüğü Satış Mağazası
Denizli Satış Mağazası
Diyarbakır Et Kombinası Müdürlüğü Satış Mağazası
Diyarbakır Kayapınar Satış Mağazası
Erzincan Tavuk Kombinası Müdürlüğü Satış Mağazası
Erzurum Et Kombinası Müdürlüğü Satış Mağazası
Erzurum Yakutiye Satış Mağazası
Sakarya Et Kombinası Müdürlüğü Satış Mağazası
Sivas Satış Mağazası
Van Satış Mağazası
Van İpekyolu Mağazası
Yozgat Kombinası Müdürlüğü Satış Mağazası
Et ve Süt Kurumu Ürünleri Market Satış Noktaları
İletişim
Basın Odası
Bilgi Edinme
Kurumsal İletişim
Et ve Süt Kurumu
Ana Sayfa
Türkçe
English
Ana Sayfa
›
Kurumsal
›
Organizasyon Şeması
›
Merkez Teşkilatı Organizasyon Şeması
›
Merkez Teşkilatı Organizasyon Şeması
Ana Sayfa
Başa Dön
Paylaş